摘 要:
针对新型冠状病毒可以通过排水系统进行传播和扩散的问题,梳理了病毒在水循环链条中的迁徙轨迹,得出了污水处理厂污泥是新型冠状病毒传播的重要途径之一的结论。
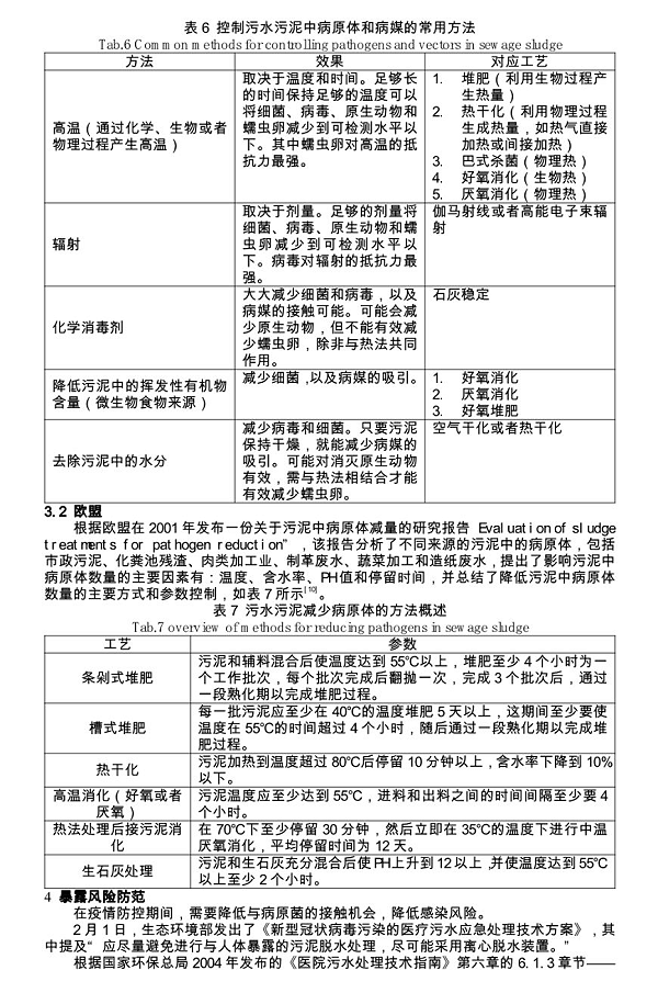
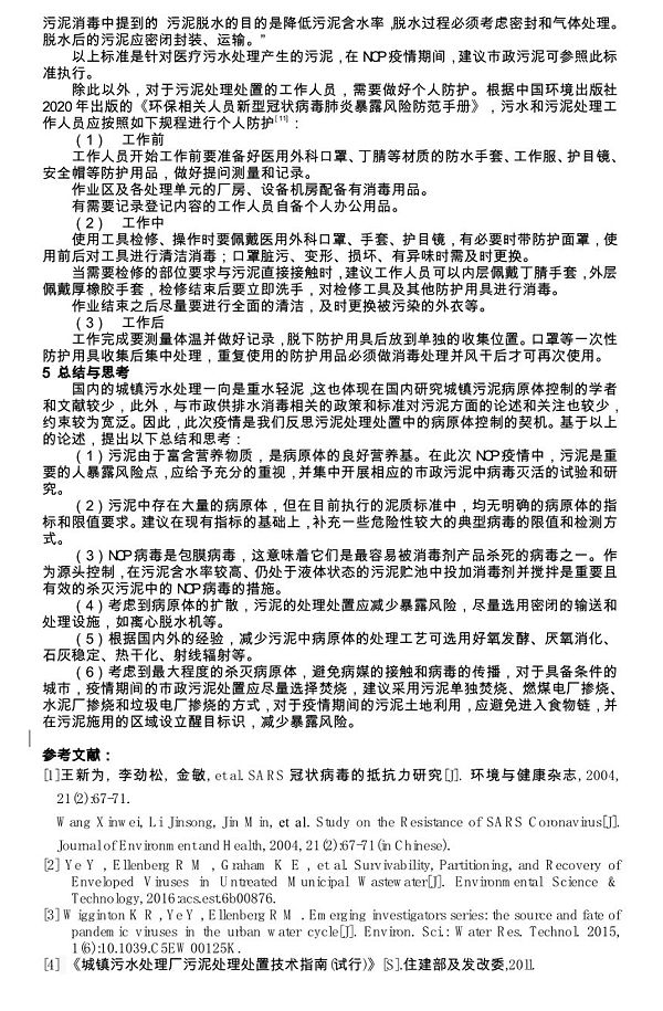
此次新型冠状肺炎疫情是归纳和反思我国污泥处理处置过程中的病原体控制的契机。在系统的梳理了我国的污泥杀菌消毒相关标准和政策,并研究了美国和欧盟的相关研究成果后,得出了以下结论:污泥是病原体的良好载体,是疫情传播的途径之一,但目前我国对于污泥中病原体的控制标准约束仍较为宽松,需加强污泥中病原菌灭活的试验和研究,并制定病原体的指标和限值。新型冠状病毒是包膜病毒,容易被杀毒剂杀死,因此在污泥预处理段投加消毒剂是重要且有效的控制病原体的措施。此外,为了减少暴露风险,在污泥处理处置过程中,优先选择密闭性较好的装置。好氧发酵、厌氧消化、石灰稳定、热干化和射线辐射等处理方式都可以有效减少病原体。疫情期间,污泥的处置方式宜采取焚烧或协同焚烧的方式。
来源:首创污泥





















